撒哈拉
最火红撒哈拉 数摩洛哥最红的地方,当然非举世知名的撒哈拉沙漠莫属。事实上,撒哈拉沙漠浩瀚辽阔,面积甚至跨越了非洲数国,能够踏足这个世界最大、最知名的沙漠,绝对是不少人的梦想,而在跨越多国的撒哈拉沙漠中,位处摩洛哥境内的沙漠地带特别有名,因为其他国家的沙漠大都只会呈现黄土颜色,惟独是摩洛哥得天独厚,拥有特别赤红的沙漠,身处在红土飞扬的沙漠之中,感觉也会变得特别炽热。 虽然踏足这样广阔酷热的沙漠并不轻松自在,不过就算如何艰辛,仍然有人愿意一尝个中滋味,全因这个浩瀚神秘的沙漠魅力十足,无论是骑着骆驼夜闯沙漠看满天繁星,抑或是在万里无垠的沙漠静待黎明,同样美丽得像图画一样,令人心动。
摩洛哥拉巴特
努瓦旅行|远征撒哈拉-摩托车骑行之旅

这一次
我们远征撒哈拉
以摩托骑行方式
穿越摩洛哥
你负责旅行中的快乐
我们负责一切和快乐无关的事
出行日期:10月20日
募集人数:5人组队成行,最多10人
行程天数:11日10晚
摩托车型:BMW800GS
合作领队:Mandrill 成员,努瓦旅行专业摩托车旅行骑手
(* Mandrill为国内顶尖摩托车俱乐部)
穿越摩洛哥线路图

DAY1


DAY2
混合路段 200 公里 (乡村公路/柏油公路)
早餐后驱车前往取车地,由专业骑行向导介绍路况、路书、检查摩托车及相应装备。从卡萨布兰卡出发,途径拉巴特到达梅克内斯。

DAY3
梅克内斯-福兹 铺装路面50公里
福兹,作为摩洛哥历史文化名城、当下摩洛哥的第三大城市,是当地的政治、经济、文化中心城市。它是摩洛哥最老的皇城。半山腰上的福兹Fez市,可俯瞰广阔的平原,是一个重要的战略重镇。

DAY4
福兹-伊尔富德
混合路段 410公里
首先会在行至60公里处的号称’摩洛哥的小瑞士’停留。之后经过一小段森林越野路段,午餐后前往伊尔富德。

DAY5
伊尔富德-沙漠帐篷酒店梅丹尼
沙漠路段 200公里
骑着摩托车,向Merzouga沙漠的深处行进,也可以尝试骑骆驼,当晚沙漠内帐篷酒店露营。

DAY6
梅丹尼-达德斯峡谷
公路峡谷 277公里
今天将再次有越野路段,40公里处美丽的雪山将印入眼帘。达德斯峡谷海拔1600米以上,位于阿特拉斯山脉和小阿特拉斯山之间,是由达德斯河切割而成的一个峡谷。

DAY7
达德斯峡谷-瓦尔扎扎特-Ait Ben- Haddou
公路峡谷 150公里
Ait 是乌尼雅山谷里最重要的古堡区,距离瓜儿扎扎特以北30公里左右。 这里非同凡响的建筑群集中体现了撒哈拉人的建筑风格和建筑技术。

DAY8
Ait Ben Haddou-马拉喀什
盘山公路 200公里
摩洛哥历史古城马拉喀什是全国第三大城市,马拉喀什是柏柏尔语,意思是“上帝的故乡”,它也是南部地区政治中心,以红色的城市而闻名于世,是摩洛哥历史上最重要的古都之一。

DAY9
马拉喀什
自由活动,车手修整
DAY10
马拉喀什-索维拉-卡萨布兰卡
公路,沿海公路400公里
索维拉(原名莫加多尔)是摩洛哥西部的一个城市和旅游游胜地,濒临大西洋。

DAY11
卡萨布兰卡-中国
价格:
车型:BMW 800GS 44200元/人
车型:BMW 700GS/650GS 43200元/人
随行人员:34200元/人

价格包含:
1.摩托车领队
2.1辆保障车,保障车提供行李运输,随行机修服务
3.摩托车租车费、汽油费和停车费
4.摩托车综合保险
5.10晚舒适酒店住宿(含早餐),双人间
6.行程途中所有晚餐
7.机场往返接送机服务
8.骑行手册及小纪念品
价格不包含:
1.海外机票(可由努瓦旅行代买)
2.海外旅行保险(可由努瓦旅行代买)
3.驾驶证、行驶证中、英语公证费用
4.行程中的罚款
5.过路费
6.境外导游或酒店服务员小费
7.午餐自理(行程途中领队会有推荐)
8.全程各类酒水、饮料费
报名方式:
微博报名:@努瓦定制旅行或私信
微信报名:关注微信公众号nubachina 并留言
线下报名/咨询:021-2231 0549(工作日10am-7pm) 报名时请注明姓名和联系方式

努瓦旅行| 最懂您的定制游专家
【境外线路】2019-05-26 北非“迭”影纵情撒哈拉 天方夜谭般的奇幻摩洛哥之旅
2019年5月26日—6月8日 历时14天
它,一个被称为“北非花园”的奇妙国度
一个上帝不小心打翻了调色盘的梦幻之地
用美到让人落泪来形容,毫不夸张

这几种看似不可能在一起的极端地貌
三毛曾凭一张照片就认定这是她前世的故乡

《卡萨布兰卡》、《木乃伊》、《007》、《碟中谍5》、《权利的游戏》,多少为爱与荣耀争斗的传奇在此上演,而一直活跃在荧幕之上的它,已然成了我们最熟悉的陌生之地。

它,有一个令无数人梦寐所向的名字
摩洛哥(Morocco)

也许你早有一睹这个童话王国的想法,免签的便利也可以让您说走就走,可是对于一个自由行难度在Hard模式的陌生国度,稳妥的方式还是跟随一个值得信赖的!老陈自驾……带大家一同去探寻童话“摩”法!

行程亮点:马拉喀什安缦酒店下午茶一次+卡萨布兰卡瑞克咖啡一次+马拉喀什阿里之家歌舞表演晚宴一次+沙漠火锅晚餐。
特别安排:马拉喀什马赛克制作体验、梅克内斯红酒庄园参观品酒晚宴一次、沙漠骑骆驼一次,然后沙漠到非斯内飞一次,节省时间 。
行程特色:全程精选五星酒店。
活动
行程
第1天:上海
晚上22:00在浦东机场集合,办理出境及登机事宜;
之后搭乘阿联酋航空公司航班经迪拜转机前往摩洛哥白色之城【卡萨布兰卡】。
用餐(早餐:敬请自理, 午餐:敬请自理, 晚餐:敬请自理)
酒店:无
交通:飞机
第2天:上海—迪拜—卡萨布兰卡
参考航班:EK303 PVGDXB 0005 0535
EK751 DXBCMN 0725 1255【机型:空客380】
中午12:15分抵达卡萨布兰卡,它是摩洛哥最大的城市,时尚、现代而又不失古朴!卡萨布兰卡与每座摩洛哥城市一样,分为新城与老城,市中心广场或主要干道都是以已去世的老国王名字命名为穆罕默德五世广场或大道。卡萨布兰卡的穆罕默德五世广场,周边环绕着市政府、高等法院、警察局等政府部门,广场最引人注目的是大群的鸽子,离得不远就是繁华的商业街道。威严耸立的法式教堂和绿树掩映下的阿拉伯清真寺交相辉映,不同的文化同时存在于这个广场之上。麦地那,可以理解为老城。是城市最初的范围,当然现在已经有宽大马路,稍微现代化的新城取代了,但老城依然是人口密集的居民区,也是城市的集市和旅游景点。
导游接机后,前往著名的哈桑二世清真寺游览,它是伊斯兰世界第三大清真寺,建筑面积达2公顷,清真寺的屋顶可启闭,25扇自动门全部由钛合金铸成,抗海水腐蚀,寺内大理石地面常年供暖,是世界上现代化程度最高的清真寺!卡萨市区游览:穆罕默德五世广场、哈桑二世广场(鸽子广场)以及麦地那老城。晚餐前往因那部著名影片而闻名于世的“瑞克咖啡”用晚餐,后办理入住手续,休息倒时差。
用餐(早餐:敬请自理, 午餐:敬请自理, 晚餐:瑞克咖啡晚餐)
酒店:当地五星或同级
交通:飞机、巴士
第3天:卡萨布兰卡—马拉喀什
行车时间约3.5小时
早餐后前往红色之城-马拉喀什。马拉喀什始建于公元1062年,曾经两次成为摩洛哥的首都,古城的城墙采用赭红色岩石砌成,迄今保存完好,沿着旧城区红色城墙漫步,眼前所出现的景象仿佛让人又回到那遥远的中世纪时代---这里常年林木葱郁,花果繁茂,以众多的名胜古迹和幽静的园林建筑驰名于世,被誉为“摩洛哥南部明珠”。
参观巴西亚皇宫,皇宫建于公元十九世纪,是马拉喀什众多王宫中最大的一个。华丽的房间、中庭、喷泉、花园,是一座精致的阿拉伯风格的皇宫。据说房间大小是依据国王妻子受宠程度来设计,然而无论哪个妻子的房间都有独立的中庭。
傍晚时分先来到位于市中心的库图比亚清真寺参观(外观),这是北非最美丽的清真寺之一,建于公元11世纪,有垂直于麦加朝圣方向的17道柱廊。在神龛凹室和它两翼的两跨周圈有采光槽,里面的木结构“穆克纳斯”蜂巢状立体雕饰可以位于较低的位置,这种独特而美妙的设置在以后的建筑中再也没有出现过。
然后就前往的非洲大集市--德吉玛-艾尔法纳广场,一批热闹非凡的景象呈现在你的面前,激情迸发、活力四射,正因为有此广场,马拉喀什才有了无穷的生命力!
自由活动的时候一定要去吃一个水煮蜗牛哦,这可是马拉喀什的一大特色小吃,这是在其它地方都品尝不到的哦~~~晚住马拉喀什。
特别安排:马拉喀什阿里之家|参观摩洛哥文化表演幻想曲
阿里之家是马拉喀什郊区集餐饮文化和民俗表演为一体的旅游场所。在那里可以观看一场柏柏人的马术表演,还有丰盛的摩洛哥大餐。他们的烤全羊是迄今为止品尝的最好的烤肉(香酥软烂,回味无穷。席间柏柏尔人载歌载舞,来到桌前添菜加饭,气氛活跃。最后还会送上一杯阿拉伯风味薄荷茶。
用餐(早餐:敬请自理, 午餐:当地摩餐, 晚餐:阿里之家+歌舞表演)
酒店:当地五星或同级
交通:巴士
第4天:马拉喀什
此天可睡到自然醒
酒店早餐后,导游带领参观马拉喀什马赛克工厂,客人可亲自参与马拉喀什马赛克的制作,感受传统工艺的诞生过程,深度了解马赛克的魅力,手工制作摩洛哥特色旅游纪念品。(约2小时时间)
午餐后参观著名法国服装设计师伊夫.圣洛朗的私人花园-马约尔花园。法国艺术家雅克马约尔在20世纪20年代建造的一座花园,在1980年归于于已故法国时装大师 Yve Saint Laurent名下,成为他的私人花园,大师一生钟爱马拉喀什,把这里视为能让他获得宁静的心灵家园。公园里无数彩色的阿拉伯陶罐,让这座花园充满了神奇的韵味。
特别安排安缦酒店下午茶,休闲一刻。之后可在安缦酒店内自由活动。
晚餐后入住酒店休息。
用餐(早餐:敬请自理, 午餐:当地摩餐, 晚餐:敬请自理)
酒店:当地五星或同级
交通:巴士
第5天:马拉喀什—瓦尔扎扎特
行车时间约3.5小时
酒店早餐后乘车向撒哈拉方向进发,从马拉喀什到瓦尔扎扎特,沿途需要经过壮观的阿特拉斯山脉。要经过漫长的盘山路,还要穿越海拔2200多米的一个山口,汽车盘旋在山谷和峭壁之间,一派自然风光尽收眼底,好莱坞大片“碟中谍5”中那场摩托车追逐的片段,就是在此路段拍摄!在旅途的休息中,大家还可以停下来近距离的感受壮丽河山风光。
参观艾本哈杜村落。这个摩洛哥南部的古城在古代曾是重要关口,保存异常完好,是最美古旧村落。古城利用了摩洛哥特有的赤土泥砖建成,让人完全体验摩洛哥的红色魅力。1987年被联合国教科文组织列为沙漠中的世界文化遗产!
后参观有“摩莱坞”之称的影视城,这里因是多部好莱坞影片的拍摄地而闻名于世。最为著名的有《角斗士》、《木乃伊》、《埃及艳后》、《情陷撒哈拉》、《尼罗河宝石》、《阿拉伯的劳伦斯》、《间谍游戏》等。使得近年愈来愈多旅客慕名前来。
晚上22:00在浦东机场集合,办理出境及登机事宜;
之后搭乘阿联酋航空公司航班经迪拜转机前往摩洛哥白色之城【卡萨布兰卡】。
用餐(早餐:敬请自理, 午餐:当地摩餐, 晚餐:敬请自理)
酒店:当地五星或同级
交通:巴士
第6天:瓦尔扎扎特—梅祖卡(撒哈拉)
行车时间约4.5小时
早餐后乘车前往梅祖卡,途经托德拉峡谷,原本起伏不大的戈壁上,突然呈现出壮观的峡谷,在绿洲的点缀下,一片秀美风光,美不胜收。峡谷四周又是一片贫瘠荒凉的红棕色,形成一道奇妙的风景。
下午抵达著名的撒哈拉沙漠大门——梅祖卡,世界各地游客蜂拥而至是因为这里的沙漠独一无二,以形态各异的沙丘闻名,更因为它会随着自然光线的变化展现出金色、粉色等不同的美丽色泽,成为摩洛哥境内最奇幻的地方,到达以后,入住沙漠客栈,稍事休息一下,傍晚时分,骑上骆驼,进入沙漠,去感受一下三毛当时的心境。当太阳即将沉下的时候,红色绚丽的余晖将会笼罩整个世界,这时,你一定要爬到沙丘的顶端,这绝妙震撼的美景,定会让你永生难忘!
撒哈拉沙漠的景色是丰富多彩的,午夜时分,走到户外,仰望夜空星斗,体验寂静的撒哈拉沙漠之夜,也是一样美妙的!
用餐(早餐:敬请自理, 午餐:当地摩餐, 晚餐:酒店餐+DIY火锅)
酒店:沙漠客栈或同级
交通:巴士
第7天:梅祖卡(拉希迪耶)—非斯
参考航班:摩洛哥阿拉伯航空30732 ERHFEZ 1525-1615
如果您对沙漠还意犹未尽,那么请您早早醒来,乘坐4X4越野车再次进入沙漠,欣赏太阳跳出撒哈拉沙丘的日出美景。午餐后前往拉希迪耶机场,乘坐飞机前往千年古都—菲斯。
用餐(早餐:敬请自理, 午餐:烤红鳟鱼餐, 晚餐:敬请自理)
酒店:当地五星或同级
交通:巴士
第8天:非斯-沃吕比利斯—梅克内斯—菲斯
约1h+0.5h+2h车程
早餐后前往位于城外的现存保留最好的古罗马遗址---“沃吕比利斯”参观。沃吕比利斯被称为“法老的宫殿”,据说这座城市是摩西时代的埃及法老兴建的。公元1世纪时,这里曾经是一座繁华的城市,整个城市呈现出一派欣欣向荣的景象。后来这里留有保存完好的凯旋门和剧场的白色石圆柱。甚至连古城的街道、居民住房、油磨房、公共浴室、市场等都依然清晰可见,这里还有许多镶嵌式的壁画。从废墟中还挖掘出大批制作精巧的青铜人像和大理石人头像。
之后前往四大皇城之一的梅克内斯。游览曼苏尔城门、十里城墙,皇家马厩,曼苏尔城门是摩洛哥最大、最美、最恢弘、保存最完美的城门,大门包括一个高大的主门和两边的几重护堡,风格上体现了基督徒皈依伊斯兰教的主题。
下午【品酒体验】摩洛哥梅克内斯zui大的红酒庄园品红酒|享受惬意生活
前往参观摩洛哥zui好的葡萄酒庄园,其位于阿特拉斯山脉脚下的梅克内斯地区,这里的葡萄园面积超过2000公顷,在这里您可以体验红酒的制作过程,品尝摩国地道的红酒。
TIPS:摩洛哥具备了生产优质葡萄酒的巨大潜质,这主要得益于大西洋清爽的海风从摩洛哥海岸一直吹到阿特拉斯山脉,缓和了那里的极 端高温。摩洛哥从2000多年前就开始出产葡萄酒,但直到上世纪90年代中期,以法国为主的大量外资注入,再加上所积累的生产经验和专业知识,才得以实现大葡萄种植园更好的管理和出产优质葡萄酒。(约3小时)
注:如遇周末,酒庄为休息日,故当日无法安排,行程将会更改前后游览顺序以便您参观,敬请谅解。
之后前往菲斯,晚入住菲斯!
用餐(早餐:敬请自理, 午餐:当地餐, 晚餐:酒店晚餐)
酒店:当地五星或同级
交通:巴士
第9天:菲斯
早上睡到自然醒,缓解拉车带来的疲劳。
早餐后,游览菲斯,我们会先登上SehrijGnaoua山丘,从一个绝佳的角度欣赏菲斯老城整体的美貌。然后进入古城,在错综复杂的小巷内寻访, 1981年被联合国教科文组织列为世界文化遗产的古兰经经学院、世界第一所大学-卡拉维因大学,还要去欣赏一个“臭名昭著”的自然文化遗产,世界上仅有的“屋顶“皮料洗染工厂,去看有着上百年历史的各色染缸!菲斯-摩洛哥的四大皇城之“蓝色之城”,是摩洛哥人的精神首都,伊斯兰文化中心!来到菲斯,仿佛回到了一千年前的阿拉伯神话当中,纵横交错的九千多条小巷,把中古世纪老城区交织到一起,车辆是无法进出的,所以,毛驴、骡马仍是古城内百姓的交通工具!
用餐(早餐:敬请自理, 午餐:中餐, 晚餐:敬请自理)
酒店:当地五星或同级
交通:巴士
第10天:菲斯—舍夫沙万
约3.5h车程
酒店早餐后,前往舍夫沙万,舍夫沙万老城(Chefchaouen Old City)依山而建,是阿拉伯人聚居区,这里非常的美,是一座“蓝精灵之城”,很适合拍照。 老城密密麻麻的小道被店铺所覆盖,全是蓝色的房子,在这里会有拍不完的照片,城内餐厅的风味也十分多元化。作为摩洛哥的旅游胜地,纯净清爽的空气和似乎永远为蓝色的天空,与错落有致的阿拉伯城市交相辉映,勾勒出一幅天然的蓝色画卷。
用餐(早餐:敬请自理, 午餐:中餐, 晚餐:敬请自理)
酒店:小镇内精品民宿或同级
交通:巴士
行车时间约2小时
清晨醒来,赶在日出之前,带上相机自行徒步到周边的山顶,俯瞰整个弥漫在蓝色雾气中的小城,看着阳光一点点将城市点亮,更是一种难得的体验,没有拍够照片的请继续带上你的相机,到蓝色世界里游走!拍大片!。
前往摩洛哥世界文化遗产之一的德图安老城(约1小时),他有着欧非大陆纽带之称。延走在穆罕默德五世大道,皇宫广场。之后驱车前往摩洛哥北部海峡边的城市丹吉尔,这里与西班牙隔海相望,生活经济往来密切,
后前往有着“非洲之角”之称的摩洛哥北方重镇—丹吉尔,这是一座历史悠久的古城。公元前6世纪由腓尼基人所建造,当时被被称为丁吉斯,是世界上最古老的城市之一,如果您看过最新上映的影片“007幽灵党”,那么您对这里就一定不会陌生丹吉尔市容游览。眺望西班牙,并观看大西洋和地中海之分界点,参观卡斯巴灯塔,丹吉尔斯帕特尔海角的卡斯巴大灯塔,坐落在大西洋岸边海拔300米的山坡上,面对辽阔浩茫的大西洋,在塔的东面是地中海。卡斯巴大灯塔的塔身高耸,隔很远就能清晰可见,在夕阳的辉映中,大灯塔显得尤为美丽。游览“非洲之洞”。但令人称奇的是,这个洞穴的洞口竟酷似一幅非洲地图,甚至连非洲的马达加斯加岛都有。它是千百年来海浪冲击岩石自然形成的。大力神洞现在已成为丹吉尔的一大自然景观。
用餐(早餐:敬请自理, 午餐:中餐, 晚餐:敬请自理)
酒店:当地五星或同级
交通:巴士
第12天:丹吉尔—艾西拉—拉巴特
行车时间约4.5小时
早餐后前往摩洛哥的首都-拉巴特。途中会先去参观一个迷人的海边小镇-艾西拉,它以悠久的历史和蓝白相间的地中海建筑风格成为著名的旅游胜地。艾西拉小镇始建于15世纪。1978年,在两位当地艺术家的倡导下,来自美国、日本等地的11名艺术家在这座城市的墙壁上绘制壁画。这成为一种艺术传统延续至今,艾西拉也因此被誉为大西洋边的“艺术之城。午餐,我们在这里品尝正宗的西班牙海鲜饭。
下午,前往首都拉巴特,拉巴特由两个紧连的姐妹城组成,即拉巴特新城和萨勒旧城。进入新城,西式楼房和阿拉伯民族风格的精巧住宅掩映在花树丛中。街道两旁,绿树成荫,街心花园,比比皆是。王宫、政府机关、全国高等学府都坐落在这里。旧城萨勒围以红色城墙,城内多古老阿拉伯建筑和清真寺,市面繁荣,后街小巷是一些手工艺品作坊,居民的生活和生产方式依然存留着浓厚的中世纪风采。
到达拉巴特后,参观默罕默德五世陵寝-建于1962年 , 1971年竣工。墓室内两侧分列为哈桑二世及其弟阿卜杜拉亲王墓。
参观舍拉废墟遗址。舍拉废墟为舍拉古城和摩洛哥梅里尼德王朝时期皇家陵初陵寝遗址,1980年 被 列为摩国家重点保护文物。舍古古城为腓尼基、迦太基和古罗马帝国时代北非重要港口城市。
用餐(早餐:敬请自理, 午餐:西班牙海鲜餐, 晚餐:敬请自理)
酒店:当地五星或同级
交通:巴士
第13天:拉巴特-卡萨布兰卡ñ迪拜
参考航班: EK752 CMNDXB 1455 0115+1 【机型:空客A380】
行车时间1小时
上午前往海边要塞--乌达雅城堡游览!乌达雅堡是一古城堡建筑群。始建于12世纪柏柏尔王朝,曾被葡萄牙人和法国人占领。乌达雅这个名字来源于这里的第一批居民,13世纪开始在这里居住,是从一个叫乌达雅的部落招募而来的,为的是保护苏丹圣战成果在此地安营扎寨,繁衍生息,形成了一个完全封闭的小渔村。这里与地中海边的度假圣地希腊圣托里尼还有突尼斯的蓝白小镇很相似,建筑物几乎都是白颜色的墙体,蓝颜色的门窗。小巧玲珑,幽雅精致,花木繁茂,具有安达鲁西亚园林建筑的典型风格!好莱坞大片“碟中谍5”中,就是在这座城堡的大门口,有一场精彩的飞车追逐的镜头!10点30分,乘车前往卡萨布兰卡国际机场,乘坐14:45分的航班,前往迪拜!
用餐(早餐:敬请自理, 午餐:敬请自理, 晚餐:敬请自理)
酒店:无
交通:飞机、巴士
第14天:迪拜ñ上海
参考航班: EK302 DXBPVG 0315 1530 【机型:空客A380】
15:30分抵达上海浦东国际机场,散团,回到温馨的家。
用餐(早餐:敬请自理, 午餐:敬请自理, 晚餐:敬请自理)
酒店:无
交通:飞机
主要
景点
卡萨布兰卡

哈桑二世清真寺



马拉喀什“摩洛哥的南部明珠”之称


马约尔花园

翻越壮丽的阿特拉斯雪山(Atlas)

“摩洛哥最美村落”之称的阿伊特·本·杜哈(AitBenHaddou)

探摩洛哥版“横店影视城”

托德拉峡谷

撒哈拉沙漠(Sahara Desert)


摩洛哥最古老的皇城的菲斯(Fes)


梅克内斯(Meknes)

舍夫沙万(Chefchaouen)



大西洋与地中海牵手的魅力之地- 丹吉尔(Tangier)

“大力神洞”或“非洲洞”

艾西拉(Asilah)


乌达雅城堡

报价及
服务标准
活动报价:22800元/人
VIP会员价:22700元/人
1、交通:旅游巴士
2、用餐:餐标及正餐,安排14顿餐以行程为准。(不含酒水饮料和单点餐食额外费用)
3、住宿:当地五星酒店
4、门票:全程指定景区首道大门票
5、小费:已含
7、领队:优秀领队及当地导游服务
8、签证:免签
全程机票不含
全程用餐过程中客人所点的酒水费用,酒店电话费,洗衣费,购物等个人消费
不占床位,早餐自理
注意
事项
1、尊重组团社的组织和安排,互相帮助,提倡团队精神,注意环保
2、请自备好照相机、胶卷、防晒霜、爱好摄影、注意照看相关器材
3、长时间在户外活动,请戴上太阳镜,涂抹防晒霜以护肤;爱护环境,安全第一,全部垃圾带出景区
摩洛哥撒哈拉沙漠团套路大揭秘!最全沙漠团自由行避坑指南攻略
自从2016年6月摩洛哥开放免签之后,中国游客终于可以开始说走就走的摩洛哥旅行。免签之后摩洛哥的中国游客人数也是从原来的全年不到1万游客,到现在几十倍的增长。不久将有望突破百万。
三毛曾说:“每想你一次,天上飘落一粒沙,从此形成了撒哈拉。每想你一次,天上就掉下一滴水,于是形成了太平洋。”
因为她笔下的文字,人们对撒哈拉充满了向往。
这也是来摩洛哥旅游一定要打卡的地点。
然而,有不少来撒哈拉沙漠旅游的人会“踩雷”。
这一篇, YoYo将会携手在摩洛哥当地居住了10年以上的华人,和本地柏柏尔人,给大家揭秘沙漠团套路大全,教大家如何选择合适、靠谱的沙漠团。
以下内容分为三个模块,
1. 怎么去撒哈拉
2. 沙漠团怎么选
3. 沙漠团线路
下面进入正题:
一.怎么去撒哈拉?
高中地理课一定学过,
撒哈拉沙漠是世界上最大的沙漠。

这片沙漠有多大?
占据了非洲大陆三分之一的面积,
也是地球上最不适合生物生存的地方之一。
我们在摩洛哥去的撒哈拉沙漠,
属于西撒哈拉地区,
这也是三毛和荷西生活过的地方。
摩洛哥的撒哈拉沙漠最大的两个沙丘群为奇加加沙丘(Erg Chigaga)和切比沙丘(Erg Chebbi),也是沙漠团的目的地。
奇加加沙丘(Erg Chigaga)在google地图上搜不到确切的位置。但这个位于迈哈米德(M'Hamid El Ghizlane)西南方向56公里处的沙丘是当地的明星景点。它其实不是一座单独的沙丘,而是一大片金色的上海。这个摩洛哥最大的沙海绵延60多公里,往返需要5-7天的时间。这里离较为出名的城镇扎古拉 (Zagora)还有98公里。从马拉喀什出发到Erg Chigaga沙丘群需要8小时的车程,而且从迈哈米德开始只有越野车才能驾驭艰难的砂石路况,加上中途的休息和就餐时间,一天内抵达的话都要晚上了。由于路况不好,驾车时间较长,所以这里的游客相对较少,帐篷营地比较一般,选择也不多。

参团方法:
马拉喀什,扎古拉和迈哈米德有旅行机构提供步行、骑骆驼和四驱车参加奇加加沙丘的活动。夜宿一晚的徒步标准价格大约是每人每天40欧, 前往奇加加沙丘的骆驼徒步价格是每天60-70欧。
切比沙丘Erg Chebbi在出名的梅祖卡Merzouga,也就是大家通常熟知并且参加的撒哈拉沙漠团。切比沙丘从北向南绵延28公里,最高处高达160米。由于它的沙丘群且高,且壮观,且交通便利,这里聚集了各种大小不一、等级各异的沙漠帐篷营地。
它也将是我帮大家“排雷”的重点。

参团方法:
马拉喀什、菲斯有旅行社提供沙漠团,也可以提前在国内的旅行平台预定。区别在于价格和平台保障。在当地参团质量参差不齐,要有一定的判断能力。否则到了沙漠才发现不尽人意就空留遗憾了。
除了参加沙漠团,其实也可以自己自驾和包车。
不过自驾路途距离太远,沙漠段GPS信号弱,一般不建议。
包车的话,分为环线包车和沙漠段包车。就需要自订酒店、帐篷和服务项目了。后面第三节会说。
二 沙漠团怎么选择?重点来了,
出发到切比沙丘Erg Chebbi要9小时左右车程,加上中途休息和就餐时间,一天时间无法抵达。所以沙漠团一般的是3天2夜,第一晚会在中途的城市过夜休息。当然,也有2天1夜、4天3夜的,后面第三点会详细说。
摩洛哥沙漠团大体上可以分为散拼团和私定团,两者的差别主要在于人数和行程的私密性。不完全决定豪华程度。
当然,因为散拼的性质是多人拼团,人越多团费越便宜,某种程度上它的配置不会特别豪华。
散拼团一般是游客确定出发日期和套餐标准,具体出行的人数之后,由旅行社凑齐其它的团员。凑够人数后出发。人数从10到15人不等。
优点是可以争取最优惠团费,缺点是行程跟团不自由,路上停靠的位置和时长都是固定的,并且拼上什么样的队友全靠运气。
私定团就是自己组好队,找旅行社选择套餐,协商服务内容和标准,单独包车成行。通常旅行社会给几个不同等级的标准,游客只要根据自己的预算来选择就好。当然也可以根据需求进行定制。
优点是行程自由、私密,路上看到美丽的风景随走随停,缺点是如果人少价格相对较贵。
重要提醒:
散拼团不完全等同于穷游团,私定团也不等同于豪华团。最终决定它的服务标准的,是车、食、住和附加项目加在一起的综合参考。所以各位朋友一定要擦亮双眼。YoYo就见过明明是付着私定团的价格,却参加的是穷游、散拼团的标准。
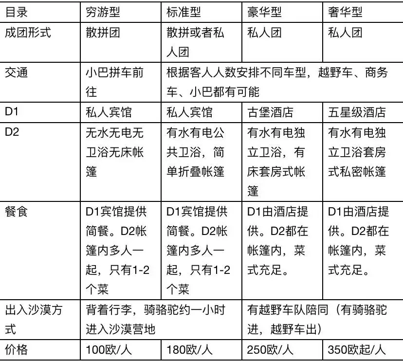
YoYo总结了一下,沙漠团总体可以分为以下几个等级
最差等级:穷游型散拼团
普通等级:标准沙漠团;
豪华等级:豪华私人团;
奢华等级:奢华私人团
土豪等级:土豪私人团
穷游型拼团:最差的等级,大概价格在100欧左右就可以成行。淡旺季价格差别比较大,上下会浮动40%左右。在马拉喀什的不眠广场叫卖“SAHARA”的沙漠团,有很多都是这种。17座的小巴,人数凑够了出发。一般都可以凑够。因为毕竟是世界各地的游客来凑。第一晚的住宿放在国内就是90年代的招待所标准,厕所什么的还奇臭。遇到过参加穷游拼团的,没有独立厕所,还只能上公共厕所。第二晚,帐篷居然是漏风的,关不上。冬天沙漠温差大能把人冷死。没人派一个海绵垫,位置全靠抢,几个人挤在一起睡。被子和垫子上全是沙和臭味,估计很久没洗过了把。洗澡和卫浴都是公共的。没有热水,想洗澡还是忍忍吧。
因为全世界来的游客参差不齐,价格门槛越低,成交概率越大。所以最后形成了这样的价格和服务标准,也可以理解。有很多叫卖的商户,本来是连旅社都没有的,带到做沙漠团的旅社之后,自己赚一个中间商差价。这也的话,想也能想到,如果出了问题,简直是投诉无门。所以一定要擦亮眼睛,找正规的旅行社。服务标准也要确定好。
2、标准沙漠团;散拼的标准沙漠团安排上为普通旅馆+标准帐篷(浴室和厕所是公用的),路线是大致相同。私定的标准沙漠团好一些,除了是自己一车人,可以随时停车拍摄,没有进店安排,幸运的话还可住到带独立卫浴的标准帐篷。
无论散拼还是私定,标准沙漠团的游客,大件行李都只能寄存在沙漠旅馆,而且进出标准帐篷的方式都是骑骆驼。骑一个小时,大腿酸痛啊。如果不想骑解决方法是升级帐篷,或者,自费坐越野车。早上需要早起离开营地,返回寄存行李的沙漠旅馆再吃早餐!失去了在沙漠中吃早餐,看日出的美妙感受。

3.豪华私人团;豪华沙漠团贵在食宿。第一晚是古堡大酒店,设施齐全,环境好,位置在达德斯峡谷边上,还有室外游泳池。不仅在进沙漠之前可以进行一次好好地休息修整,而且风景无敌,随便一拍都很美丽。晚餐和早餐也比较丰盛。
第二晚是豪华帐篷,有热水、独立卫浴、充电、WIFI。基本上和住酒店差别不大。除了沙漠用水,水压还是稍微小一点点。不过沙漠缺水嘛。也可以理解。
沙漠晚餐也是选择比较丰富。有前菜主食还有汤。晚餐之后的篝火晚会是重头戏。沙漠、星空、当地柏柏尔人打着非洲鼓,一起沿着篝火唱歌跳舞。浪漫极了。
豪华团进入沙漠可以选择骆驼,出沙漠则有含越野车,轻松舒适。免得腿骑麻了除了沙漠还怎么游玩啊。
豪华帐篷的价格在100欧起每人每晚,一晚价格就是穷游沙漠团三天两夜的团费。

撒哈拉豪华帐篷的内饰和酒店差别不大。除了温暖,还是温暖。
早餐的选择也丰富很多。

4、奢华私人团:第一晚住的五星酒店,第二晚沙漠奢华帐篷也和住酒店感觉无异。除装饰比豪华帐篷更精致,用餐更为丰盛,更有贴心的服务。比如冬天居然会为客人准备热水袋。帐篷的服务生和管家也是服务贴心到位,面带笑容,有求必应。很多普通团的营地服务人员是连英语都没法沟通的。


白色的帐篷是撒哈拉最好的帐篷。不仅成色较新,而且更上相一些。黑色的帐篷是低端帐篷的多一些。不过,大火ins的kamkam dunes也是黑色帐篷。黑色帐篷夏天吸热会很明显,在沙漠里温度会高达40度以上。让人难以忍受。因此每年6-8月份的时候,kamkam dunes会停止接待。等待盛夏过去了,才重新开放。

5、土豪私人团:咱们这里就不详细说了,毕竟,坐直升机,热气球进入沙漠。沙漠帐篷+浴缸,游泳池的这种奢华体验,YoYo也只是听过江湖中的传说….各位就尽情发挥想象力吧!
以上说了这么多,YoYo做了个简单的目录对比(私人团以6人为例):

当然,有的小伙伴是没有报沙漠团,
而是全程包括摩洛哥其他路线一起都是包车在内
需要自己预定帐篷和酒店的,
YoYo这边也是有参考价格的:
普通帐篷是20-60欧/人,
豪华帐篷60-100欧/人。
顶级帐篷120欧/人起
嗯,摩洛哥的帐篷全是按照人头来算的哈。小孩子的话,有一些居然收的也是1个人头费。但是有些,10岁以下只收半价。毕竟,也是要占用骆驼、营地、餐宿资源的。
酒店一般会选择瓦尔扎扎特、托德拉峡谷落脚,
酒店价格在250-1000元/晚不等,
看个人的选择。

大部分沙漠团都是从马拉喀什出发,
一般分为2天1夜、3天2夜、4天3夜。

常规的撒哈拉沙漠行程是3天2晚,4条线路:
马拉喀什进进菲斯出,菲斯进马拉喀什出,马拉喀什进马拉喀什出,菲斯进菲斯出。
大部分人,是选择马拉喀什进沙漠,走常规路线。因为大部分旅行社也是提供常规路线的。
3天2夜 沙漠团
DAY1:早晨从马拉喀什出发,经过阿本哈度、瓦尔扎扎特,夜宿瓦尔扎扎特或玫瑰谷;
DAY2:从瓦尔扎扎特(或玫瑰谷)出发,经过托德拉峡谷、梅祖卡小镇,到达沙漠边缘,骑骆驼或乘越野车进入沙漠,下午抵达沙漠宿营地,夜宿沙漠;
DAY3:清晨从沙漠里出来,乘车返回马拉喀什(或前往菲斯)。
2天1夜沙漠团
DAY1:早晨从马拉喀什出发,经过车程约8个小时,前往前往Erg Chigaga沙丘群,傍晚时进入沙漠,在沙漠住宿1晚
DAY2:清晨从沙漠里出来,乘车回到马拉喀什(或前往非斯)
4天3晚沙漠团
DAY1:早晨从马拉喀什出发,经过阿本哈度、瓦尔扎扎特,夜宿瓦尔扎扎特或玫瑰谷;
DAY2:从瓦尔扎扎特(或玫瑰谷)出发,经过托德拉峡谷、梅祖卡小镇,到达沙漠边缘,骑骆驼或乘越野车进入沙漠,下午抵达沙漠宿营地,夜宿沙漠;
DAY3:在沙漠里自由活动,或参加当地的半日游,当晚继续留宿沙漠,或者住在沙漠边缘的酒店;
DAY4:清晨从沙漠里出来,乘车返回马拉喀什(或前往菲斯)。

世界文化遗产——艾伊特本哈度筑垒村,
建于11世界,在1987年被列为世界文化遗产,
是摩洛哥保留至今的非常完整的古堡。
阿本哈度村的房子都是用红色的黏土和麦秸垒起来的

还有“非洲横店”瓦尔扎扎特,
这个小镇被视为沙漠之门,曾经是一个军事前哨站,
后来被很多导演们相中拍了很多电影,
才声名大噪。

达德斯峡谷,
由达德斯河切割而成的一个峡谷,
这里也建了很多城堡,
因此引来很多人前来观赏。

托德拉峡谷,
有高耸的悬崖和清澈的泉水,
这里的溪水一年四季不断流,
水来自于雪山,
因托德拉又被称为“生命谷”。
四 注意事项当然,知道了沙漠团的大概情况后,
YoYo还有几点注意事项,
小伙伴们一定要记住!!!

1. 由于沙漠团路程比较远(全程车程大约20个小时),建议大家备一些零食和水。例如老干妈,咸菜,泡面等。
2. 沙漠里的水电都是限量的,先做最重要的事情,比如充电洗澡等~
3. 沙漠团市面上质量参差不齐,一定要报优质团。
4. 夏季去沙漠太热,容易脱水。冬天去的话比较好,但是夜晚的沙漠非常冷,所以一定要备着防寒的衣服。
5. 女生最好不要单独前往,建议和男生一起,或者结伴而行。在沙漠露营的晚上,不要单独行动,如果有当地向导邀请你单独出去也不要跟随,可能是搭讪和不怀好意的陷阱!!!!!
6. 托德拉山谷的山上有时会有落石滚下来,在这里徒步时要注意。
7. 因为需要带着行李进入沙漠营地露营一晚,所以建议携带的行李以轻便为主。
8. 建议报私人团,除了品质和体验更好以外,私人团可以从沙漠出来后送往非斯,节省路上时间。但是散客团只能再返回马拉喀什,或者自行找车前往非斯。
9. 可以带一个长光手电筒。晚上容易拍出银河和星空。
10. 强迫症一定要凑10。码字不易,都看到这里了,给点个赞呗,顺便关注走一波。
“自游指南”是专做摩洛哥包车和沙漠团的自由行旅游机构。在当地有经验丰富的华人地接,服务态度和质量都蛮好的。各位要去摩洛哥的亲,可以找他们咨询一下。
最后,YoYo也希望小伙伴们在摩洛哥旅游玩的开心~ 关于我们自游指南是城市新白领的境外出游服务平台。
帮助OL打开社交圈,结伴旅行。
旅行结伴请加yoyo私微:ziynvshen
-The End -
公众号:自游指南(ziyotour)