本溪湖工业遗产群旅游攻略「本溪湖工业遗产博览园」
本溪自驾游有什么推荐的景点?
本溪自驾游可以推荐的景点有:
本溪的景点简介:
1.本溪水洞是四、五百万年前因地壳变迁而生成的大型充水溶洞,位于本溪县境内,距本溪市区东三十五公里的太子河畔。洞口在太子河岸畔,洞口座南面北,依山傍水,高七米,宽二十五米,呈半月形。在洞口上端的悬崖峭壁上,刻有薄一波手书的“本溪水洞”四个大字。进洞口,是一座高、宽各二十多米,长五十多米的“迎客厅”,也是我们祖先三千多年前居住过的遗址。
2.五女山曾名“五龙山”,“五余山”。在桓仁北浑江西岸。坐落于桓仁县县镇内,距县政府仅八公里。相传古时有五女屯兵其上,修城筑堡,抵御外侵。之后,自命五女山,故而得名。至今仍有五女庙遗址。主峰海拔八百二十四公尺(现已有缆车),巍峨险峻,远远望去,酷似一座玲珑翠屏。“翠屏”皆为悬崖峭壁,东西长约一千五百米,南北宽约三百米,高二百多米,巍峨险峻。
3.本溪湖位于本溪市溪湖区卧云山西麓崖下。原名“杯犀湖”、“碑西湖”、“白溪湖”,清雍正年间改称本溪湖。本溪市由本溪湖而得名。本溪湖为一洞中湖,该湖形似犀角,外阔内窄。洞内水面二十余平米,是世界最小的湖。湖水凉气袭人,每昼夜流量近二万吨。洞顶崖壁有“辽东本溪湖”的大字石刻。洞外有一古寺,始建于明代的慈航寺,寺内有塑像和壁画。洞中清泉汩汩,不断注入解放后修建的人工湖。人工湖面积为二千余平方米。湖边垂柳婆娑,湖中建有拱桥、湖心亭,备有各式游船供游人泛舟湖上。
本溪湖工业遗产群保护条例
第一章 总则第一条 为加强本溪湖工业遗产群的保护利用,更好地留存历史,传承文明,进行爱国主义教育,展示近现代采煤冶铁先进技术,促进经济建设和旅游发展,根据《中华人民共和国文物保护法》和《中华人民共和国文物保护法实施条例》等法律、法规,制定本条例。第二条 本溪湖工业遗产群和本市行政区域内其它与本溪湖工业遗产群相关的工业遗产的保护、管理、利用活动,适用本条例。第三条 本条例所称的本溪湖工业遗产群是指分布在溪湖区范围内以全国重点文物保护单位为核心的工业遗产。
本溪湖工业遗产包括物质工业遗产和非物质工业遗产。物质工业遗产主要指厂房、矿场、仓库、办公用房、桥梁道路等运输基础设施,以及与之相关的生活设施和生产工具、机器设备、产品、办公用品、图书档案、商标徽章、文献手稿、影音资料等;非物质工业遗产主要指生产工艺流程、原料配方、管理制度、企业文化等。第四条 市人民政府应当加强对本溪湖工业遗产群保护利用工作的领导,成立领导机构,建立联席会议制度和专家委员会,统筹协调解决重大事项、重大问题。第五条 市文化旅游部门为本溪湖工业遗产群保护管理机构,承担本溪湖工业遗产群的普查认定、制定实施保护利用规划、组织科学研究和对外宣传等文物保护职能。第六条 本溪湖工业遗产群所在区人民政府按照属地管辖原则做好本溪湖工业遗产群保护利用相关工作。
市发展改革、自然资源、生态保护部门应当配合做好本溪湖工业遗产群的文物保护、规划建设和生态保护工作。
市住建、工信、财政、公安、林草、交通、水务、科技等部门按照各自职能履行相关责任。第七条 本溪湖工业遗产群的保护利用应当坚持尊重历史、保持原貌,科学规划、合理利用的原则。第八条 本溪湖工业遗产群所有权人、使用人为本溪湖工业遗产群的保护责任主体,承担日常维护和管理职责,接受和配合本溪湖工业遗产群保护管理机构的协调、指导和监督。第九条 市人民政府、本溪湖工业遗产群所在区人民政府应当将本溪湖工业遗产群的保护利用和日常管理经费分别列入同级财政预算;其管理机构应当积极争取国家和省的专项资金并多渠道筹集资金。
用于保护利用和管理的拨款、事业性收入、捐赠赞助的财物,应当依法管理、专款专用,任何单位或者个人不得侵占、挪用。第十条 鼓励社会资本参与本溪湖工业遗产群的保护利用项目,收益应优先用于文物保护,具体办法由市人民政府确定。第十一条 各级人民政府及其有关部门应当加强本溪湖工业遗产群的宣传教育,增强公民的保护意识。
任何组织和个人都有保护本溪湖工业遗产群的义务和劝阻、制止、检举破坏本溪湖工业遗产群行为的权利。
鼓励和支持文物保护志愿者、相关研究学会等团体参与本溪湖工业遗产群文物保护、学术研究等相关活动;
各级人民政府对在保护本溪湖工业遗产群以及在相关科学研究、文史创作、资料整理、拍摄留存等活动中做出 著成绩的单位和个人应当给予表彰。第二章 保护与管理第十二条 市人民政府制定本溪湖工业遗产群保护规划应当与城市总体规划相衔接,并纳入国土利用空间规划和全域旅游规划。第十三条 定期开展本溪湖工业遗产群及其相关的工业遗产普查工作。市文化旅游行政主管部门负责制定普查办法并组织实施。普查结果应当告知所有权人、使用人,并提出保护名单,经市人民政府批准后向社会公布。第十四条 本溪湖工业遗产群分为重点保护对象和一般保护对象。
本溪湖工业遗产群本体及相关的同时期设施设备、建筑物为重点保护对象。
本溪湖工业遗产群所在厂矿企业区域内除重点保护对象外,其它与其相关的工业遗产为一般保护对象。
本溪湖工业遗产群保护管理机构应当按照相关规定对保护对象进行认定并设置保护标志、介绍说明。重点保护对象应划定保护范围和建设控制地带,并设置界桩。
一般保护对象不得擅自拆除,因特殊情况确实需要拆除的,由本溪湖工业遗产群保护管理机构组织专家委员会进行论证,经市人民政府批准。第十五条 本溪湖工业遗产群重点保护对象修缮、改造工程,除应符合建设工程相关要求外,还应当符合国家文物保护工程规范。一般保护对象修缮、改造工程,应当遵循保持外观风貌的原则,修缮、改造时本溪湖工业遗产群保护管理机构应当给予指导。

本溪有哪些好旅游景点
本溪水洞是发现的世界第一长的地下充水溶洞,于1983年对外开放;1994年被中华人民共和国国务院批准为国家重点风景名胜区;1997年被国际旅游洞穴协会接纳为亚洲首批会员;2002年3月,被国家旅游局评为AAAA级名胜风景区,并通过了ISO9002质量体系认证。2015年7月13日被国家旅游局评为5A级名胜风景区。水洞面积3.6万平方米,全长2300米,在本溪市东北35公里处。风景名胜区以本溪水洞为主体,融山、水、洞、泉、湖、古人类文化遗址一体。水洞是数百万年前形成的大型石灰岩充水溶洞,洞内深邃宽阔,是世界上已发现的最长的充水溶洞。2015年7月,被国家旅游局评为5A级旅游景区。
关门山
本溪关门山国家森林公园是国家AAAA级名胜风景区,中国枫叶之都核心景点,位于本溪市东南七十公里处。由于山峻景秀,酷似黄山而得名“小黄山”,被誉为“燕东胜景”之一。关门山内有四大景区:小黄山景区、夹砬子景区、龙门峡景区和月台子景区、约108处景点。观音阁水库风景区位于本溪县境内,距本溪水洞六公里。
五女山
五女山位于本溪市桓仁县城东北8公里的浑江西北岸,是中国历史名山,山体呈长方形,主峰海拔824米,南北长1500米,东西宽300米,峭壁垂直高度200多米,这里是高句丽民族文明的发祥地,山上曾建有高句丽第一王城(纥升骨城)。此外,五女山也是满族文明的发祥和启运之地。1996年,五女山山城被评为国家级重点文物保护单位;1999年被评为全国十大考古发现之一;2002年五女山景区被评为AAAA级景区;2004年五女山山城荣登世界文化遗产名录。
本溪湖
本溪湖位于本溪市溪湖区,2010年“世界最小的湖”吉尼斯世界纪录获批,成为上海大世界基尼斯之最的第2346号纪录。本溪湖是天然形成的湖,以小巧著称,湖面仅15平方米。本溪湖是洞中湖,外阔内狭,极似犀牛角做成的酒杯,故称“杯犀湖”。据史料记载,清雍正十二年,因“杯犀湖”名称过雅,又难写难认,故取其谐音改称“本溪湖”。这也是本溪市名字的由来,解放初期本溪市市中心就在现今的溪湖区,后因市中心迁移到现今的站前,本溪这座城市才有今天的名字。
九顶铁刹山
九顶铁刹山是辽东名山之一,为东北道教的发祥地。坐落于本溪满族自治县南甸镇境内,是长白山余脉,主峰最高海拔九百一十二点九公尺,全山方圆 二十余里,是省、市文物保护单位。铁刹山有五个主峰,中峰原始顶,北峰真武顶,南峰灵宝顶,东峰玉皇顶,西峰太上顶。因此东、南、北三面仰视,均可望见三个峰顶,三三合而为九,故名九顶铁刹山。
老秃顶
老秃顶位于辽宁东部,是辽宁第一峰,海拔1376.3米,素有“辽宁屋脊”之称。总面积1.5万公顷,属长白山龙岗支脉。森林植被属长白植物区系。1982年,辽宁省政府将老秃顶子山列为省级自然保护区,1998年被列为国家级自然保护区。保护区内野生动植物种类繁多,尚存有完整的原生植被群落。现有低高等植物232科,1788种;陆生脊椎动物63科,222种;昆虫131科,708种。其中,被列为国家重点保护的珍稀濒危野生植物17种,野生动物22种。有古化石孑遗植物紫杉、天女木兰,世界独有的孑遗植物双蕊兰。该区是一个重要的天然物种的基因库,生物学科的研究基地。
大雅河
大雅河漂流风景区位于辽宁东部山区、桓仁境内,是国家AAAA级风景区,号称东北第一漂。景区坐落在素有塞北小桂林之称的画屏山下。总面积54.8平方公里,景区占地面积为35.6平方公里。大雅河漂流河段落差大,水流急,弯转曲折,起伏跌宕。
桓龙湖是国家AAA级风景区,位于桓仁镇北部、浑江中游,1967年竣工蓄水。水库全长八十一公里,最宽处为四公里,面积十四万八千亩,总库容量三十四点六亿立方米,水深平均十五米,最深处六十余米,为辽宁省最大的淡水养殖区。库区国家森林公园与浑江水库山水相依,库区国家森林公园,面积为4600公顷,被划分成无数个形状奇异的山峰,搭舟漫游可观赏到小鳌山、三层砬子、望江楼、马面石、老虎洞等多处自然景观。
望天洞
望天洞是国家AAA级风景名胜区,北方最大的钟乳石群溶洞。望天洞风景区位于本溪市桓仁满族自治县雅河乡湾湾川村东80米高的山顶上。该洞发育于20万年前,总长7000余米,洞内最大的厅6000余平方米,可容纳万人。洞内的迷宫更为奇特,被称为“北国第一洞,迷宫世无双”。
温泉寺
温泉寺是著名的疗养胜地,温泉寺顾名思义,先有温泉后有寺,寺因温泉而得名。温泉寺南距本溪水洞5公里,东临太子河。 温泉寺泉水恒温44℃,每日最大出水量470吨,属硫酸钾钠型、含钙离子、弱碱性、弱放射性、低矿化度热泉,对各类关节炎、风湿症、四肢麻木、神经炎及各类皮肤病等均有治疗作用。
汤沟
汤沟是国家级森林公园,森林覆盖率达95%,位于本溪县草河掌乡胡家堡村,距本溪市七十八公里。汤沟是林区,尤以地热资源闻名遐迩,是辽东著名的旅游、疗养和避暑胜地。汤沟沟谷出露地热水面积达20余亩,热泉日涌流量3000余吨,出地表水温最高达76摄氏度,居辽宁省首位。水中含有多种化学元素和矿物质,可对关节炎、皮肤病、消化不良、四肢麻痹等症有显著疗效。
观音阁水库位于太子河干流,是辽宁省的大型水利工程。观音阁水库库区水面有62平方公里,两岸青山优美,风景秀丽,泛舟库区,水绕青山,风景秀丽怡人。
浑江水库
浑江水库又名桓仁水库,是辽宁境内最大的水库。该水库1957年动工兴建,1967年建成蓄水。库身横跨辽宁、吉林两省的桓仁、通化、集安三县辖区,沿线总长81公里,水域面积14.8万亩,总库容量34.6亿立方米,比抚顺大伙房水库总容量20.1亿立方米多14.5亿立方米。水库下端一道拦江大坝耸立于两岸山峡之间,长592米,高78.5米,宽89.3米。坝上水面宽8米,形成人工湖,也是辽宁最大的淡水养殖场之一。
大石湖位于本溪县蓝河峪乡大石湖村南五里的深山峡谷之中,五湖四瀑,阶梯相连,谷中两侧悬崖,谷底似高低错落的石槽。一条山溪从香水岭奔腾直下,在峡谷的一个转弯处形成一湖,水出一湖,因河床被巨石截断,形成落差二米的一个瀑布,水落处,形成第二湖,水出二湖,又从二米多高的石槽豁口中跌落,流入第三湖,第三湖湖水色墨绿,深不可测,枯叶不浮,故称“沉叶潭”,三湖之下为四湖,也有一瀑相连。再下,水流从岩缝斜坡流下,注入五湖,水流渐平。
洋湖沟生态游览区位于本溪与桓仁两县交汇处,属长白山余脉的丘陵地带,至今还保存着原始次生林。茂密的森林植被,游览区气候宜人,山清水秀,是返朴归真、回归自然、开发生态旅游的理想之地。
枫叶广场
枫叶广场位于本溪市明山区,北临太子城,南滨太子河与太子河对岸山上的城堡隔太子河相望。中心广场占地2万平方米,是目前本溪市最大的枫叶主题广场,西部有游人码头、游乐场地、停车场等,东部有儿童游乐场所、健身场所、人造沙滩。广场栽植400多株大型枫树、500多株小型枫树,栽植乔灌木80余种、15000余株 水生植物和花灌木20余种、5000多平方米。
平顶山森林公园是国家AAA级景区,号称“本溪第一地标”。位于本溪市区南,海拔六百五十七公尺,是本溪市中心最大的森林公园,平顶山是本溪市的城中山,俯瞰城市美景的最佳观景台。平顶山山势巍峨,是本溪市区擎天之石。顶部平坦,面积有二百五十余亩,故名“平顶山”。山顶四周有绝壁围绕,似刀削斧劈,峥嵘俊秀。平顶山是拱卫本溪乃至沈阳的屏障,自古以来就是兵家必争之地。
望溪公园
望溪公园是建在市中心的一座大型综合性公园,形如马鞍,海拔二百四十公尺,占地面积四十二公顷。太子河穿城而过,故名“望溪公园”。公园最高点,屹立着人民英雄纪念碑。镂刻着董必武、朱德、谢觉哉等老一辈无产阶级革命家的亲笔题词,碑座四周镶嵌着大理石浮雕,由公园正门登四百三十多级台阶可直达纪念碑。园中还有“寄芳愿”、“留园”、“风华园”等园中园。
本溪怪石洞
本溪怪石洞位于本溪市溪湖区后湖公园的西南侧,是一个天然形成的溶洞。洞口在山半腰。有一条盘山路通到洞口。山洞口有一山门,上书怪石洞三字。怪石洞内有近六百多米长,各钟奇石怪景数不胜数。各种石笋,石景,是亿万年大自然的天然造就。洞内还有好几个大溶洞空间,体积很大。山洞口位于悬崖峭壁之上。共有三个洞口露显在悬崖上。
滴水洞
滴水洞在本溪市市区南七点五公里处,老母岭西侧深谷之中。四周青山环抱,一条山中清流,穿过坚石峭壁,从三十米余高的悬崖上飞流直下,形成瀑布。谷底峭壁上有大小不等的五处石洞,还有一条一米宽的天然栈道瀑底而过。
南天门位于本溪市南芬区境内。其峰岩险峻,如刀削斧劈。在山巅岩石中有一很大丫口,丫口左边直立一块巨石,右边是山脊。丫口横压扁石,远远望去,似一座门。从门中可窥望一爿南天,因而得名南天门。它是本溪至丹东的必经险道。天门右侧是百丈悬崖,崖下是细河,铁路桥从河谷中穿过。
辽东边墙
明朝辽东边墙是溪境内现存的边墙遗址就是辽东边墙的一部分。辽东边墙全长1040公里,而经过本溪境内的约长70公里。其走向从北到南,由今新宾满族自治县的小夹河入境,经本溪满族自治县碱厂镇化皮峪村到金家堡子台山转东南,又经长嘴村官家沟、东营坊乡的狐仙洞,再向东南过蓝河峪乡南营坊至大边沟止,然后西南至凤城满族自治县出境向东南伸展,直达鸭绿江畔丹东市内的九连城。
庙后山遗址位于本溪县山城子乡山城子村村东的庙后山南坡的一个天然洞穴里。洞内堆积厚13.5米,层次清晰,含哺乳动物化石丰富,而且发现有人类化石与石器,是东北地区不可多得的较完整的第四纪地层剖面。庙后山遗址的发掘说明早在距今40万年前,与北京人在华北生活的同时,地处关外的辽东地区也有了人类活动,是一个同时兼有华北两大系统旧石器文化的部分特点的地区性文化,是辽东半岛旧石器时代初期文化的代表。
什么样的旅游能缔造美妙的经历:一群旅游者去本溪旅游,在旅游结束后大家谈论旅?
旅游交流才是体会到旅游的真谛,只有分享旅游中的快乐才能算是幸福,我就想旅游,只想和人一起,我也许就有时间呢!
本溪旅游的地方不多, 主要有:
本溪水洞位于辽宁省本溪市本溪满族自治县,是一个数十万年前形成的大型充水溶洞,是迄今世界上已发现的最长可乘船游览的地下暗河。
关门山国家森林公园位于辽宁本溪市本溪满族自治县境内,这里山峰奇峭、怪石林立,素有“东北小黄山”的美誉。是一处集旅游、观光、避署、度假、休闲于一体的森林旅游景区,也是辽宁五十佳景之一。
本溪湖公园以小巧精致见长,可观赏性非常强。从公园右侧拾级而上,山路陡峭,风景恰人。一面是悬崖峭壁,一面是青松、翠柏、草地青青。登及山顶,有凉亭供游人歇息、乘凉,放眼望去,溪湖美景尽收眼底。
本溪大峡谷景区位于本溪市南芬区郭家街道境内,是大自然呈献给这个世界的一张崭新名片。是本溪人打造山水工业城市的又一可圈可点的自然景观。
来到辽宁本溪旅游,感受那种释放的旅游情怀,分享各自的体验,大家一起放松是相当有意思的事情
想定居本溪,本溪有啥优缺点?
现如今人们生活水平越来越高了。很多人都有了私家车,老百姓打车需求减少了。但是无论如何,出租车在城市发展中扮演着不可或缺的角色。
出租车是一面镜子,日复一日,年复一年,手握方向盘,见证城市的发展。接下来从出租车视角看一下本溪现在的发展状况。
城市规模在长大,建成区大而不繁华。
从人口总数来看,本溪市总人口现在多说150万,市区人口不足90万。从人口数量上来看本溪是一座中等规模城市。
从建成区方面来看,这些年随着太子和新城以及沈本新城的开发,城市规模确实长大了不少。可是城市的发展,城市的扩张,需要人口的支撑。
我感觉从2012年之后本溪市人气是一年不如一年,这一点从出租车就能看出来。
在这之前本溪有很多外地人,出租车生意还是非常不错的。曾经辽宁科技学院在本溪市区,有高校的地方就有活力,这话一点不假。那个时候在高校旁边扫马路,出租车的生意是相当好,拉活也很轻松,毕竟年轻人多。
后来本溪举全市之力建设中国药都,把大学搬迁到了石桥子,本溪高中的高一高二学生也搬迁到石桥子,这对出租车生意影响很大。把学校迁移意味着的年轻人也跟着迁移,消费也跟着迁移的,老城区的活力能衰减一半。从那之后,本溪市区年轻人是一年比一年少了,到现在一看大街上基本都是老年人。
太子河新城也是如此。建设了数十栋楼房,修了许多马路,但是人气不足。在本溪开出租车你会发现一个月都很难碰上一个去太子河新城的。因此,这种建成区无法跟老城区相比。
没有人气的建成区注定不能繁华起来,太子河新城与沈本新城正是这种现状。
城市规模在变大,打车半径依旧没变。
如果我们认为有楼房,有道路,有路灯的地方就是建成区的话,那么本溪城市规模确实变大了不少,太子河新城与沈本新城加起来还是挺大的。
但是由于本溪市发展一般,无法吸引大量的外地人在本溪奋斗。因此,我们就会发现打车半径和过去相比没有扩大。
三天、五天、一周、甚至一个月都很难碰上一个去太子河新城或者沈本新城的。打车半径依旧是北到小堡,南到千金新城,西到彩北,东到新立屯。
市区活不好,长途还凑合。
在本溪开出租车,如果在市区扫马路生意会非常差。因为老年人实在太多了,而且大多数都坐公交车。年轻人少得可怜,打车需求少。
但是令人欣慰的是在本溪隔三差五就会碰上一个长途。仔细想一想,周边城市多,确实有很多好处。
在本溪隔三差五会碰上去沈阳的、去机场的、去本溪县的。偶尔还能碰上去辽阳、去鞍山、去抚顺。
说实在的,之所以很多人还能坚持干下去,就是因为在本溪隔三差五能有长途的大活。如果方圆100公里之内没有其它城市,我估计很多人会改行。毕竟完全指望在市区拉活,那是很难的。
总结
本溪出租车真的很难,钱真的不好赚。并且建设了太子河新城与沈本新城把市区的消费以及活力又给削弱了一大半,最终让老城区人气不足,消费不旺, 车需求也少。
如果点子好,能遇上长途那还是可以的。但是如果没有长途的话,本溪出租车太难了。特别是白天的时候,在市区扫马路5公里乃至10公里都很难拉到一个活。
从出租车的视角,我们会发现本溪确实活力不足,扩大城市规模建设新城透支了城市的未来。最终是老城区没有了昔日的繁华,新城区人烟稀少。这就是目前本溪的发展现状。
总而言之,希望本溪以后能够慢慢好起来。虽然说有些难,但还是要抱有希望,毕竟省内很多地级市都是这样,只是本溪更加明显而已。加油吧,希望以后本溪能够好好发展,人气能够旺盛。
1980年以前建成的厂房、车间、矿,国家喊你来报名!|进入工业遗产名单有政策 工业遗产
第三批国家工业遗产报名已于近日开始。此次报名范围为1980年前建成的厂房、车间、矿区等生产和储运设施,以及其他与工业相关的社会活动场所均可到各区县市工信部门报名。进入名单后,有关部门将按照《国家遗产管理暂行办法》对工业遗产实施管理,并研究制定相关政策予以保护。
目前,我国有53家企业、厂房、煤矿、油田分别列入第一、二批国家工业遗产名单。其中大庆的铁人一口井已列入第二批名单中,也是我省唯一的国家级工业遗产。此次申报的第三批国家工业遗产需工业特色鲜明、工业文化价值突出、遗产主体保存状况良好、产权关系明晰,并具备以下条件:
1
在中国历史或行业历史上有标志性意义,见证了本行业在世界或中国的发端、对中国历史或世界历史有重要影响、与中国社会变革或重要历史事件及人物密切相关,具有较高的历史价值;
2
具有代表性的工业生产技术,反映某行业、地域或某个历史时期的技术创新、技术突破等重大变革,对后续科技发展产生重要影响,具有较高的科技价值;
3
具备丰厚的工业文化内涵,对当时社会经济和人文发展有较强的影响力,反映了同时期社会风貌,在社会公众中拥有强烈的认同和归属感,具有较高的社会价值;
4
规划、设计、工程代表特定历史时期或地域的工业风貌,对工业后续发展产生重要影响,具有较高的艺术价值;
5
具备良好的保护和利用工作基础。
哈市工信局产业政策处相关负责人说,目前哈市正在积极组织各区县市工信部门调研辖区内的工厂、企业,按照其要求的条件进行筛选申报,作为老工业基地之一的哈尔滨,今年哈市申报的工业遗产力争入围国家级名单行列。
附件
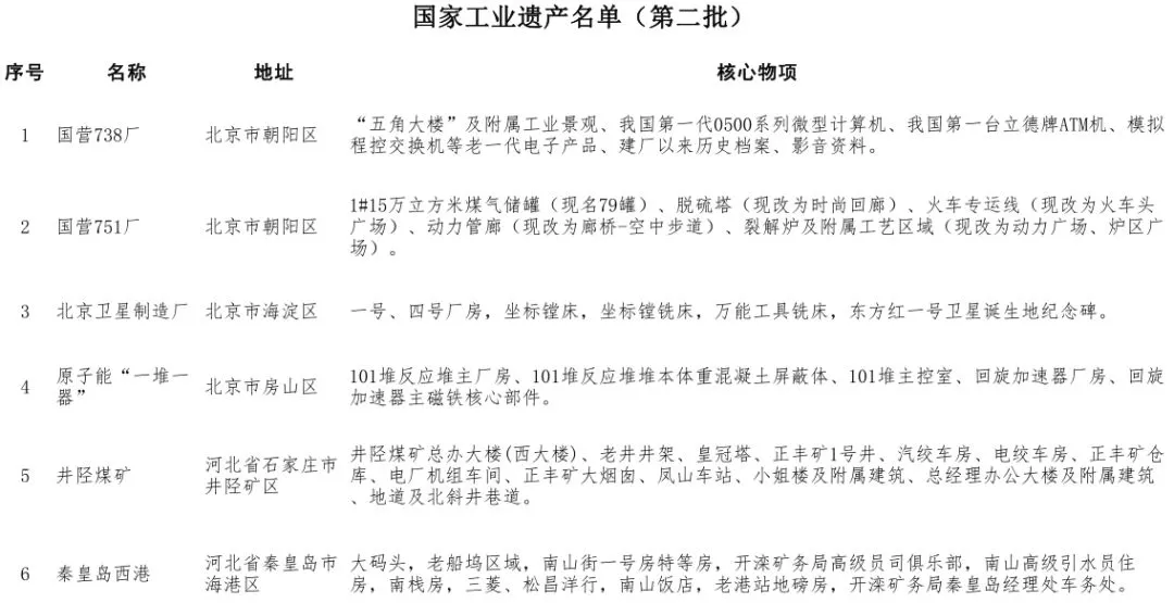
国家工业遗产名单(第一批) 序号 名称 地址 核心物项 1 张裕酿酒公司 山东省烟台市芝罘区 地下酒窖、“张裕酿酒公司”老门头、“张裕路”石牌及张裕地界石、1892俱乐部(张弼士故居)及张裕金库、亚洲桶王及清代进口橡木桶、板框过滤机、蒸馏器、金星高月白兰地葡萄酒、1912年孙中山“品重醴泉”题词、1915年巴拿马万国博览会奖牌、1937年解百纳注册证书。 2 鞍山钢铁厂 辽宁省鞍山市铁西区 昭和制钢所运输系统办公楼、井井寮旧址、昭和制钢所迎宾馆、昭和制钢所研究所、昭和制钢所本社事务所、烧结厂办公楼、东山宾馆建筑群(主楼、1号楼、2号楼、3号楼、贵宾楼)、北部备煤作业区门型吊车、建设者(XK51)机车车头、昭和制钢所1号高炉、老式石灰竖窑、2300mm三辊劳特式轧机、401号电力机车、1150轧机、1100轧机、鞍钢宪法。 3 旅顺船坞 辽宁省大连市旅顺口区 船坞、木作坊、吊运库房、船坞局、电报局、泵房、坞闸1部、台钳3部。 4 景德镇国营宇宙瓷厂
江西省景德镇市珠山区 锯齿形、人字形、坡字形老厂房,陶瓷生产原料车间、成型车间、烧炼车间、彩绘车间、选瓷包装车间,四代窑炉遗址,上世纪50到80年代陶瓷成型作业线、陶瓷生产工具及相关历史档案资料。 5 西华山钨矿 江西省赣州市大余县 矿选厂、机械厂工业建筑群、主平窿、前苏联专家办公及居住场所、勘探原始资料、全套前苏联俄语版采选设计文本、图件。 6 本溪湖煤铁公司
辽宁省本溪市溪湖区 本钢一号高炉、洗煤厂、2号黑田式焦炉、铁路机务段与编组站、本钢第二发电厂冷却塔、洗煤车间、煤铁公司事务所(小红楼)、煤铁公司旧址(大白楼)、中央大斜井、彩屯煤矿竖井、东方红火车头、EL型电力机车及敞车。 7 宝鸡申新纱厂 陕西省宝鸡市金台区 窑洞车间、薄壳工厂、申福新办公室、乐农别墅、1921年织布机、1940年代电影放映机。 8 温州矾矿 浙江省温州市苍南县 鸡笼山矿硐群、南洋312平硐、1号煅烧炉、1号结晶池、福德湾村矿工街巷。 9 菱湖丝厂 浙江省湖州市南浔区 码头、茧仓库、50吨水塔及配套水池、烟囱、锅炉房、立缫机2台、复整车间厂房、复摇机8组、黑板机2台、灯光检验设备、宿舍3栋、招待所、医务所、广播室、大礼堂、园林景观、徐家花园及厂志。 10 重钢型钢厂 重庆市大渡口区 钢铁厂迁建委员会生产车间旧址、双缸卧式蒸汽机、蒸汽火车头2台及铁轨、烟囱3处、铣床、压直机、刮头机、相关档案资料。 11 汉冶萍公司--汉阳铁厂
湖北省武汉市汉阳区 矿砂码头、高炉凝铁、汉阳铁厂造钢轨、1894年铸铁纪念碑、汉阳铁厂造砖瓦、卢森堡赠送相关资料、转炉车间、电炉分厂冶炼车间、电炉分厂维修备品间、水塔、钢梁桁架、铁路和机车、烟囱及管道设施。 汉冶萍公司--大冶铁厂
湖北省黄石市西塞山区 1921年冶炼高炉残基、瞭望塔、水塔、高炉栈桥、日式建筑4栋、欧式建筑1栋、钢轨。 汉冶萍公司--安源煤矿
江西省萍乡市安源区 总平巷、盛公祠(萍矿总局旧址)、安源公务总汇(谈判大楼)、株萍铁路萍安段、萍乡煤矿工程全图、萍乡煤矿机土各矿周围界限图。
来源:哈尔滨新闻网
记者:张立馨
编辑:马云鹏
运河资讯|第五批国家工业遗产公布 运河城市7处上榜 工业遗产

大运河传媒讯 (朱桂艳)12月13日,工业和信息化部公布第五批国家工业遗产名单,全国共有31家工业遗产进入这个名单,大运河沿线城市共有7处上榜,分别是:北京电子管厂、北京化工研究院、常州戚墅堰机厂、扬州谢馥春香粉厂旧址、宁波和丰纱厂、湖州七〇一三液体火箭发动机试车台和焦作煤矿。
第五批国家工业遗产名单根据《国家工业遗产管理暂行办法》(工信部产业〔2018〕232号)和《关于开展第五批国家工业遗产认定申报工作的通知》(工信厅政法函〔2021〕63号),经工业遗产所有权人自愿申请、相关省级工业和信息化主管部门或中央企业推荐、专家评审、现场核查和网上公示等程序确定。工信部要求各地工业和信息化主管部门、有关中央企业和国家工业遗产所有权人要按照《国家工业遗产管理暂行办法》相关要求,加强国家工业遗产的保护管理,创新活化利用方式,传承弘扬优秀工业文化,促进企业转型和城市更新协同发展。

序号 地址 名称 申报单位
2 北京市朝阳区 北京化工研究院 中国石油化工股份有限公司北京化工研究院
3 内蒙古自治区赤峰市元宝山区 元宝山发电厂 元宝山发电有限责任公司
6 江苏省常州市经济开发区 常州戚墅堰机厂 中车戚墅堰机车有限公司
7 江苏省扬州市广陵区 扬州谢馥春香粉厂旧址 江苏谢馥春国妆股份有限公司
8 浙江省宁波市鄞州区 宁波和丰纱厂 宁波和丰创意广场投资经营有限公司
9 浙江省湖州市吴兴区 湖州七〇一三液体火箭发动机试车台 中国航天科技集团有限公司第八研究院第八〇六研究所
10 浙江省台州市温岭市 温岭江厦潮汐试验电站 龙源电力集团股份有限公司温岭江厦潮汐试验电站
11 福建省宁德市古田县 古田溪水电厂 华电福新能源有限公司古田溪水力发电厂
12 山东省济南市章丘区 山东明水浅井粘土矿 济南市章丘区公有资产经营有限公司
13 山东省烟台市芝 罘区 烟台醴泉啤酒股份有限公司旧址 烟台啤酒集团有限公司
14 河南省焦作市中站区、解放区 焦作煤矿 河南能源焦作煤业集团
16 湖北省武汉市青山区 武钢一号高炉 中国宝武宝钢股份武汉钢铁有限公司
17 湖南省郴州市苏仙区 中核 711 铀矿 郴州市华湘社区管理委员会
18 广东省江门市蓬江区 江门甘蔗化工厂 江门市文化广电旅游体育局
19 广东省清远市英德市 英德红旗茶厂 广州科德投资有限公司
20 广西壮族自治区柳州市柳北区 柳州空气压缩机厂 广西柳州市文化旅游投资发展集团有限公司、柳州工业博物馆
22 四川省绵阳市培城区 西南应用磁学研究所旧址 中国电子科技集团公司第九研究所
23 四川省遂宁市大英县 卓筒井和蓬基井 大英县文物管理所 四川久大蓬莱盐化有限公司
24 四川省乐山市夹江县 中国核动力九〇九基地 中国核动力研究设计院
25 四川省南充市高坪区 六合丝厂 四川南充六合(集团)有限责任公司
26 云南省曲靖市沾益区 昆明电波观测站 110 雷达 中国电子科技集团公司第二十二研究所
27 陕西省西安市雁塔区 西安电影制片厂 西部电影集团有限公司
29 青海省海北藏族自治州海晏县 核武器研制基地国营二二一 厂 海北藏族自治州文体旅游广电局
30 宁夏回族自治区石嘴山市大武口区 西北煤机一厂 中国煤炭科工集团 宁夏天地奔牛实业集团有限公司
31 新疆维吾尔自治区克拉玛依市克拉玛依区 克拉玛依油田 克拉玛依区人民政府


来源:中华人民共和国工业和信息化部
见习策划 桂艳 延晨
实习编辑 王伟
制作 曹宇
责编 肖东
审稿 晖军